动态资讯
最新鲜的新闻资讯,精彩活动实时掌握
重庆宽象科技有限公司
公司电话:13896151615
邮箱 :kuanxiangkeji@kuanx.cn
公司地址:重庆市江北区建新北路36号(伊美大厦)2007
扫一扫
资讯抢先了解
当前位置: 首页 > 动态资讯 > 新闻动态 > 项目 > 商标注册申请重点关注的流程
商标注册申请重点关注的流程
发布者:宽象知识产权
发布时间:2022-01-01
浏览量:213
关于商标注册的流程,朋友们可能见到过这样的调侃:
申请人眼里的商标注册流程:

实际国家知识产权局商标局官方公布的流程是这样的:

其实商标注册申请递交后的官方审核流程,是统一的。一般申请人主要关注这几个点:
1、向国家商标局官方递交申请后的获得的申请号(一般递交申请后次日会有,特殊情况除外)这个商标注册申请的申请号,类似我们人的身份证号,是唯一编码。
2、如果形式审查符合要求,官方下发受理通知书电子版(一般递交申请后15到30日左右下发,具体以商标局官方实际下发为准,特殊情况除外)。
3、实质审查结果是否符合要求。(目前根据大数据统计情况最快知道结果的时间,自递交申请日开始计算,大概3—4个月左右,也有部分商标2.5个月左右出结果的,具体以商标局官方实际通知时间为准。)

符合要求,即官方下发商标注册申请初步审定公告通知书:

不符合要求,官方下发商标驳回通知书:

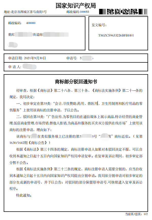
或官方下发商标部分驳回通知书:

4、初步审定公告期限是3个月(目前这个时间官方是固定不变的)。这个阶段的意义,通俗理解就是看公众有无反对意见,如果期间没有反对意见,商标局准备核准发证。
5、核准发证时间,一般是公告期结束1-2个月左右,具体以商标局官方实际下发时间为准。特别说明:从2022.1.1开始,商标局官方下发电子证书,不再下发纸质证书。




